智能体设计模式--第 19 章:评估与监控
本章探讨了智能体系统性评估自身性能、监控目标进展以及检测运行异常的方法。第十一章介绍了目标设定与监控,第十七章讨论了推理机制,而本章则聚焦于智能体有效性、效率及合规性的持续(通常是外部)测量,包括指标定义、反馈回路建立和报告系统实现,确保智能体在实际环境中的表现符合预期(见图 1)。

实践应用与用例
常见应用场景包括:
生产环境性能追踪:持续监控智能体在实际部署中的准确率、延迟和资源消耗(如客服机器人解决率、响应时间)。
A/B 测试优化:并行比较不同版本或策略的智能体表现,寻找最优方案(如物流智能体尝试两种规划算法)。
合规与安全审计:自动生成审计报告,跟踪智能体对伦理、法规和安全协议的遵守情况,可由人工或其他智能体验证,发现问题时生成 KPI 或触发告警。
企业系统治理:在企业级智能体管理中,需要一种新的控制工具——AI“合同”,动态约定目标、规则和控制措施。
漂移检测:监控智能体输出的相关性或准确性,检测因输入数据分布或环境变化导致的性能下降(概念漂移)。
异常行为检测:识别智能体异常或意外行为,可能表明错误、攻击或不良新行为出现。
学习进度评估:对具备学习能力的智能体,跟踪其学习曲线、技能提升或在不同任务/数据集上的泛化能力。
实操代码示例
开发智能体的评估框架是一项复杂工作,涉及模型性能、用户交互、伦理影响及社会效应等多方面因素。实际落地时,可聚焦于关键用例,提升智能体的效率与效果。
智能体响应评估:这是评估智能体输出质量与准确性的核心流程,关注其是否能针对输入提供相关、正确、逻辑严密、公正且准确的信息。评估指标包括事实正确性、流畅度、语法精度及是否符合用户意图。
📄智能体响应评估示例
def evaluate_response_accuracy(agent_output: str, expected_output: str) -> float:
"""计算 Agent 响应的简单准确率。"""
# 仅做严格匹配,实际应用需更复杂的指标
return 1.0 if agent_output.strip().lower() == expected_output.strip().lower() else 0.0
# 示例
agent_response = "The capital of France is Paris."
ground_truth = "Paris is the capital of France."
score = evaluate_response_accuracy(agent_response, ground_truth)
print(f"Response accuracy: {score}")上述 Python 函数通过去除首尾空格并忽略大小写,严格比较智能体输出与期望结果,完全一致则返回 1.0,否则为 0.0。这种方法无法识别语义等价(如例子中的两句话),仅适用于简单场景。实际评估需用更高级的 NLP 技术,如字符串相似度(Levenshtein 距离、Jaccard 相似度)、关键词分析、语义相似度(嵌入模型余弦相似度)、LLM 评审(后文介绍)及 RAG 相关指标(如真实性、相关性)。
延迟监控:智能体响应延迟在实时或交互场景中至关重要。监控处理请求到输出的耗时,过高延迟会影响用户体验和智能体效果。实际应用建议将延迟数据记录到持久化存储,如结构化日志(JSON)、时序数据库(InfluxDB、Prometheus)、数据仓库(Snowflake、BigQuery、PostgreSQL)或可观测性平台(Datadog、Splunk、Grafana Cloud)。
LLM 交互 Token 用量追踪:对于 LLM 驱动的智能体,追踪 Token 用量有助于成本管理和资源优化。LLM 计费通常按输入/输出 Token 数量,监控 Token 用量可优化提示词设计和响应生成。
📄LLM 交互 Token 用量追踪示例
# 概念示例,实际 Token 统计需用 LLM API
class LLMInteractionMonitor:
def __init__(self):
self.total_input_tokens = 0
self.total_output_tokens = 0
def record_interaction(self, prompt: str, response: str):
# 实际应用需用 LLM API 的 Token 计数器
input_tokens = len(prompt.split()) # 占位
output_tokens = len(response.split()) # 占位
self.total_input_tokens += input_tokens
self.total_output_tokens += output_tokens
print(f"Recorded interaction: Input tokens={input_tokens}, Output tokens={output_tokens}")
def get_total_tokens(self):
return self.total_input_tokens, self.total_output_tokens
# 示例
monitor = LLMInteractionMonitor()
monitor.record_interaction("What is the capital of France?", "The capital of France is Paris.")
monitor.record_interaction("Tell me a joke.", "Why don't scientists trust atoms? Because they make up everything!")
input_t, output_t = monitor.get_total_tokens()
print(f"Total input tokens: {input_t}, Total output tokens: {output_t}")上述 Python 类 LLMInteractionMonitor 用于追踪 LLM 交互的 Token 用量,实际应用需结合 LLM API 的 Token 计数器。累计输入/输出 Token 总数,有助于成本管控和优化。
LLM 评审“有用性”自定义指标:评估智能体“有用性”等主观指标,可采用 LLM 作为评审者(LLM-as-a-Judge),根据预设标准自动化、规模化地进行定性评估。此方法利用 LLM 的语言理解能力,超越简单关键词匹配或规则判断,适合自动化主观质量评估。
📄LLM 评审示例:法律调查问卷
import google.generativeai as genai
import os
import json
import logging
from typing import Optional
# --- 配置 ---
logging.basicConfig(level=logging.INFO, format='%(asctime)s - %(levelname)s - %(message)s')
# 需设置 GOOGLE_API_KEY 环境变量
try:
genai.configure(api_key=os.environ["GOOGLE_API_KEY"])
except KeyError:
logging.error("Error: GOOGLE_API_KEY environment variable not set.")
exit(1)
# --- 法律调查问卷质量评审标准 ---
LEGAL_SURVEY_RUBRIC = """
你是一名法律调查方法专家和严谨的法律评审员。你的任务是评估给定法律调查问题的质量。
请针对以下标准分别打分(1-5),并给出详细理由和具体反馈:
1. 清晰与精确
2. 中立与无偏
3. 相关性与聚焦
4. 完整性
5. 受众适配性
输出格式为 JSON,包括 overall_score、rationale、detailed_feedback、concerns、recommended_action。
"""
class LLMJudgeForLegalSurvey:
"""使用生成式 AI 评估法律调查问题的类。"""
def __init__(self, model_name: str = 'gemini-1.5-flash-latest', temperature: float = 0.2):
self.model = genai.GenerativeModel(model_name)
self.temperature = temperature
def _generate_prompt(self, survey_question: str) -> str:
return f"{LEGAL_SURVEY_RUBRIC}\n\n---\n**待评估法律调查问题:**\n{survey_question}\n---"
def judge_survey_question(self, survey_question: str) -> Optional[dict]:
full_prompt = self._generate_prompt(survey_question)
try:
logging.info(f"请求模型 '{self.model.model_name}' 评审...")
response = self.model.generate_content(
full_prompt,
generation_config=genai.types.GenerationConfig(
temperature=self.temperature,
response_mime_type="application/json"
)
)
if not response.parts:
safety_ratings = response.prompt_feedback.safety_ratings
logging.error(f"LLM 响应为空或被拦截。安全评级:{safety_ratings}")
return None
return json.loads(response.text)
except json.JSONDecodeError:
logging.error(f"LLM 响应 JSON 解码失败。原始响应:{response.text}")
return None
except Exception as e:
logging.error(f"LLM 评审异常:{e}")
return None
# --- 示例 ---
if __name__ == "__main__":
judge = LLMJudgeForLegalSurvey()
good_legal_survey_question = """
你是否同意瑞士现行知识产权法已充分保护符合联邦最高法院原创性标准的 AI 生成内容?
(选项:强烈不同意、不同意、中立、同意、强烈同意)
"""
print("\n--- 评审优质法律调查问题 ---")
judgment_good = judge.judge_survey_question(good_legal_survey_question)
if judgment_good:
print(json.dumps(judgment_good, indent=2))
biased_legal_survey_question = """
你是否认为像 FADP 这样过于严格的数据隐私法正在阻碍瑞士的技术创新和经济增长?
(选项:是、否)
"""
print("\n--- 评审有偏/较差法律调查问题 ---")
judgment_biased = judge.judge_survey_question(biased_legal_survey_question)
if judgment_biased:
print(json.dumps(judgment_biased, indent=2))
vague_legal_survey_question = """
你对法律科技有何看法?
"""
print("\n--- 评审模糊法律调查问题 ---")
judgment_vague = judge.judge_survey_question(vague_legal_survey_question)
if judgment_vague:
print(json.dumps(judgment_vague, indent=2))上述代码定义了 LLMJudgeForLegalSurvey 类,利用 Gemini 模型和详细评审标准自动评估法律调查问题,输出包括总分、理由、各项详细反馈、关注点和建议。支持自动化主观质量评估,适用于大规模问卷或内容审核。
在总结前,下面对多种评估方法进行对比:
智能体轨迹评估
智能体轨迹评估至关重要,传统软件测试仅能判断通过/失败,而智能体行为具有概率性,需定性分析最终输出及决策过程。多智能体系统评估更具挑战性,因其不断变化,需开发超越个体性能的协作与沟通指标,并适应动态环境。
轨迹评估包括决策质量、推理过程和最终结果。自动化评估对原型开发尤为重要。分析轨迹和工具使用时,需比较智能体实际步骤与理想路径,包括工具选择、策略和任务效率。例如,客服智能体理想轨迹为确定意图、调用数据库工具、审核结果并生成报告。实际行为与理想轨迹可用精确匹配、顺序匹配、任意顺序匹配、查准率、查全率、单工具使用等方法对比,具体指标选择取决于场景需求。
智能体评估主要有两种方式:测试文件和 evalset 文件。测试文件(JSON 格式)用于单次简单交互或会话,适合开发阶段单元测试,关注快速执行和简单会话。每个测试文件包含一个会话,含多轮用户 - 智能体交互,包括用户请求、工具使用轨迹、智能体中间响应和最终回复。可按文件夹组织,并用 test_config.json 定义评估标准。Evalset 文件用于复杂多轮会话和集成测试,包含多个 eval,每个 eval 代表一个会话,含多轮交互、工具调用和参考答案。例如,用户先问“你能做什么?”,再要求“掷两次十面骰并判断 9 是否为质数”,定义工具调用和最终回复。
多智能体评估:复杂 AI 系统如同团队项目,需评估每个智能体的分工和整体协作:
智能体是否有效协作?如“机票预订智能体”是否能正确将日期和目的地传递给“酒店预订智能体”,避免预订错误。
是否制定并遵循合理计划?如先订机票再订酒店,若酒店智能体提前订房则偏离计划,或智能体陷入某一步无法前进。
是否为任务选择了合适智能体?如查询天气应由“天气智能体”而非“通用知识智能体”回答。
增加新智能体是否提升整体性能?如新增“餐厅预订智能体”后,是否提升效率或引发冲突。
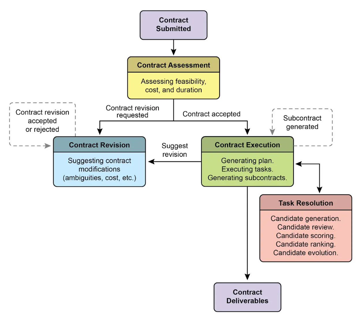
从智能体到高级“承包商”
近期提出(Agent Companion, gulli 等)将智能体从概率性、易出错系统升级为更确定、可问责的“承包商”,适用于复杂高风险场景(见图 2)。
传统智能体仅依赖简短指令,适合演示但在生产环境易因歧义失败。“承包商”模型通过正式合同建立用户与 AI 的严密关系,合同详细规定任务、交付物、数据源、范围、成本和时限,结果可客观验证。
第一支柱是正式合同,作为任务唯一真相来源,远超简单提示。例如,财务分析合同要求“生成 20 页 PDF 报告,分析 2025 年 Q1 欧洲市场销售,含 5 个数据可视化、与 2024 年 Q1 对比及供应链风险评估”,明确交付物、规范、数据源和时限。
第二支柱是动态协商与反馈,合同不是静态命令,而是对话起点。承包商智能体可分析条款并协商,如要求使用无法访问的数据源时,智能体可反馈“指定数据库不可用,请提供凭证或批准使用公开数据库,可能影响数据粒度”,提前解决歧义和风险,确保最终结果符合用户真实需求。

第三支柱是质量导向的迭代执行,承包商优先保证正确性和质量。以代码生成合同为例,智能体会生成多种算法方案,编译并运行合同定义的单元测试,按性能、安全性和可读性评分,仅提交全部通过的版本。自我验证和改进循环是建立信任的关键。
第四支柱是分层分解与子合同,复杂任务由主承包商智能体分解为多个子任务,生成独立子合同,如“开发电商移动应用”可分解为“设计 UI/UX”、“开发认证模块”、“创建产品数据库”、“集成支付网关”,每个子合同有独立交付物和规范,可分配给专用Agent。结构化分解让系统能高效组织和扩展,推动 AI 从工具向自主可靠的解决方案转变。
最终,承包商框架通过正式规范、协商和可验证执行,将 AI 从易变助手升级为可问责系统,适用于关键领域。
Google ADK 框架
最后介绍一个支持评估的实际框架:Google 的 ADK(见图 3)。智能体评估可通过三种方式进行:Web UI(adk web)用于交互式评估和数据集生成,pytest 集成用于测试流水线,命令行(adk eval)适合自动化评估和常规构建验证。

Web UI 支持交互式会话创建和保存,展示评估状态。Pytest 集成可通过 AgentEvaluator.evaluate 调用智能体模块和测试文件,实现集成测试。
命令行支持自动化评估,指定智能体模块和 evalset 文件,可选配置文件或详细结果输出。可通过逗号分隔指定 evalset 中的具体 eval。
一图速览
是什么:智能体系统和 LLM 在复杂动态环境中运行,性能可能随时间下降。其概率性和非确定性特性使传统测试难以保障可靠性。多智能体系统和环境不断变化,需开发适应性测试方法和协作指标。部署后可能出现数据漂移、异常交互、工具调用和目标偏离,需持续评估智能体的有效性、效率和合规性。
为什么:标准化评估与监控框架能系统性地保障智能体持续性能,包括准确率、延迟、资源消耗(如 LLM Token 用量)等指标,以及分析轨迹和主观质量(如有用性)。通过反馈回路和报告系统,实现持续改进、A/B 测试和异常检测,确保智能体始终符合目标。
经验法则:当智能体部署在生产环境、需实时性能和可靠性时采用本模式;需系统比较不同版本或模型以驱动优化时使用;在合规、安全和伦理要求高的领域也适用;当智能体性能可能因数据或环境变化而下降(漂移),或需评估复杂行为(轨迹、主观输出)时也推荐使用。
视觉总结

关键要点
智能体评估超越传统测试,需持续衡量其在实际环境中的有效性、效率和合规性。
典型应用包括生产环境性能追踪、A/B 测试、合规审计、漂移和异常检测。
基础评估关注响应准确性,实际场景需延迟监控、LLM Token 用量等更复杂指标。
轨迹评估关注智能体行为序列,将实际步骤与理想路径对比,发现错误和低效。
ADK 提供结构化评估方法,支持单元测试(测试文件)和集成测试(evalset 文件),均定义预期行为。
评估可通过 Web UI 交互测试、pytest 集成 CI/CD、命令行自动化执行。
为提升 AI 在复杂高风险任务中的可靠性,需从简单提示转向正式“合同”,明确定义可验证交付物和范围,支持协商、分解和自我验证,将智能体转变为可问责系统。
总结
综上,有效评估智能体需超越简单准确率检查,采用持续、多维度的动态环境性能评估,包括延迟、资源消耗等实际指标,以及轨迹分析和主观质量评估(如有用性)。LLM 评审等创新方法日益重要,Google ADK 等框架为单元和集成测试提供结构化工具。多智能体系统评估重点转向协作与整体表现。
为保障关键应用可靠性,智能体范式正从简单提示驱动转向正式合同绑定的高级“承包商”,通过明确定义、协商、分解和自我验证,满足高质量标准。此结构化方法让智能体从不可预测工具升级为可问责系统,推动 AI 在关键领域的可信部署。
参考文献
本章引用的主要资源与研究文章如下: